电话:
+86 (0512) 65829739
传真:
+86 (010) 6788 5057
电子邮件:
orders@antibodies-online.cn

IL17RD 抗体 (AA 157-299)

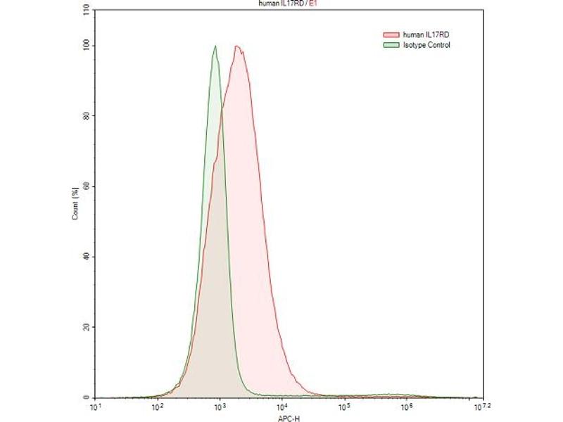
The 兔 多克隆 anti-IL17RD antibody (ABIN6992524) specifically detects IL17RD in FACS. The antibody is reactive with 人 samples.
产品编号 ABIN6992524
发货至: 中国
Contact our Customer Service for availability and price in your country. Contact Info

Our Local Distributor

中国
北京 101111
No. 88 KeChuang 6th Street
Beijing Economic Technological Development Area
Room 801-803
4A Biotech Co.,Ltd.
Tel +86 (0512) 65829739 传真 +86 (010) 6788 5057

Quick Overview for IL17RD 抗体 (AA 157-299) (ABIN6992524)

抗原

See all IL17RD 抗体
IL17RD (Interleukin 17 Receptor D (IL17RD))

适用

  • 47
  • 9
  • 3

宿主

  • 47
  • 3
  • 2
  • 1

克隆类型

  • 49
  • 4
多克隆

标记

  • 25
  • 3
  • 2
  • 2
  • 1
  • 1
  • 1
  • 1
  • 1
  • 1
  • 1
  • 1
  • 1
  • 1
  • 1
  • 1
  • 1
  • 1
  • 1
  • 1
  • 1
  • 1
  • 1
  • 1
  • 1
This IL17RD antibody is un-conjugated

应用范围

  • 42
  • 19
  • 13
  • 13
  • 8
  • 4
  • 4
  • 4
  • 3
  • 1
  • 1
  • 1
Flow Cytometry (FACS)
  • 抗原表位

    • 15
    • 7
    • 3
    • 2
    • 2
    • 2
    • 2
    • 2
    • 1
    • 1
    • 1
    • 1
    • 1
    • 1
    • 1
    • 1
    • 1
    AA 157-299

    原理

    Anti-Interleukin 17 Receptor D (IL17RD) Polyclonal Antibody

    纯化方法

    Antigen-specific affinity chromatography followed by Protein A affinity chromatography

    免疫原

    Recombinant Interleukin 17 Receptor D (IL17RD) corresdonding to Thr157~Arg299 with N-terminal His Tag

    亚型

    IgG
  • 应用备注

    For flow cytometry, the suggested use of this reagent is 1-5 μL per 10^6 cells in 100 μL volume. Optimal working dilutions could be determined by end user.

    限制

    仅限研究用
  • 状态

    Liquid

    缓冲液

    0.01M PBS, pH 7.4, containing 0.05 % Proclin-300, 50 % glycerol.

    储存液

    ProClin

    注意事项

    This product contains ProClin: a POISONOUS AND HAZARDOUS SUBSTANCE which should be handled by trained staff only.

    储存条件

    4 °C,-20 °C

    储存方法

    Store at 4°C for frequent use. Stored at -20°C in a manual defrost freezer for one year without detectable loss of activity. Avoid repeated freeze-thaw cycles.

    有效期

    12 months
  • 抗原

    IL17RD (Interleukin 17 Receptor D (IL17RD))

    别名

    Interleukin 17 Receptor D

    背景

    SEF, IL17RLM, IL-17RD, IL17R-D, IL17Rhom, Interleukin-17 receptor-like protein

    UniProt

    Q8NFM7

    途径

    Toll-Like Receptors Cascades
You are here: